



新疆维吾尔自治区人民政府关于印发《新疆维吾尔自治区车船税实施办法》的通知 时间:2025年11月6日 13:12
稿源:新疆维吾尔自治区人民政府
+ 大中小
【打印】
    分享到:
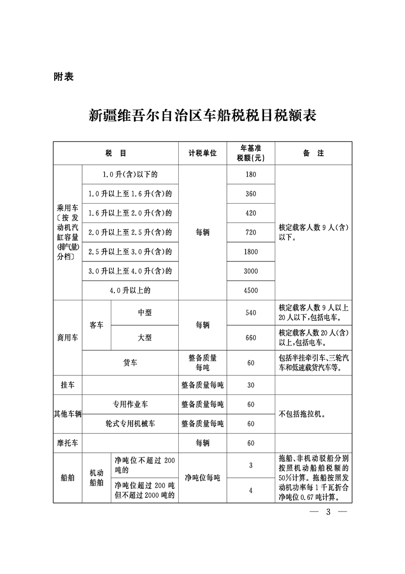
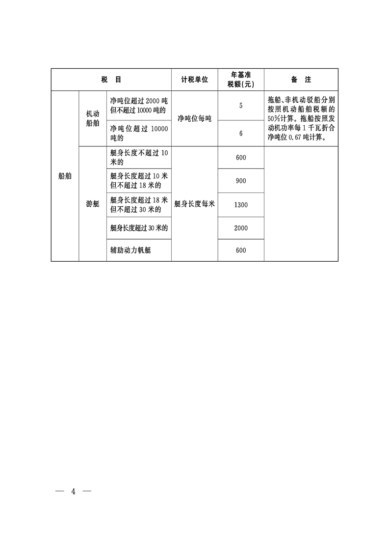
![]() ![]() ![]() ![]() 文档附件 |